第51回三条杯争奪高等学校剣道大会の開催について
春寒の候、各位におかれましては益々ご健勝のこととお慶び申し上げます。
標記大会につきまして、関係各位のご指導、ご協力により、別添大会実施要項により開催いたします。
- 開催概要
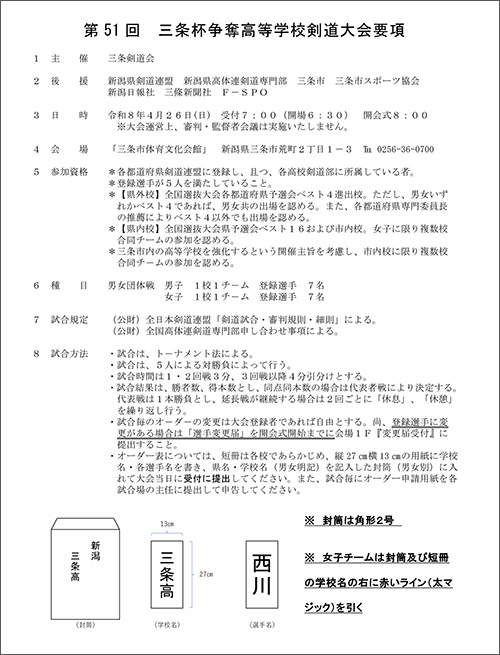
- 開催日:令和8年4月26日
- 会場:三条市体育文化会館(〒955-0083 新潟県三条市荒町2丁目1番3号 TEL:0256-36-0700)
- 主催:三条剣道会
- 三条杯剣道大会出場申込みは3月6日まで
- 第51回三条杯争奪高等学校剣道大会への
出場申し込みの締め切りは3月6日(金)までとなっています。
期日厳守でお願いいたします。
- 三条杯剣道大会出場申込み
- 第51回三条杯争奪高等学校剣道大会への出場申し込みは専用申込みフォームからお願いいたします。
- 【大会申込書に大会参加料振込確認欄がありますので、大会参加料を振り込んだ後、申し込みをしてください。】
- 専用申込みフォームのページへ
- 三条杯剣道大会参加校確認一覧

- 第51回三条杯争奪高等学校剣道大会参加校一覧(2026.03.04更新)
- 三条杯剣道大会【宿泊・弁当】申込み
- 宿泊・弁当申込み要項
- 第51回三条杯争奪高等学校剣道大会での宿泊・弁当の申し込みは下記専用サイト(外部リンク)からお願いいたします。
(名鉄観光サービス株式会社新潟支店) - 宿泊・弁当申込専用サイトへ(外部リンク)

